瀚海学术

HHXUESHU.COM
文章详情

南大核心《审计与经济研究》投稿全攻略

发表时间:2025-11-06 16:38

期刊概况与投稿价值


2025年,《审计与经济研究》作为南京审计大学主办的双月刊,已连续入选CSSCI来源期刊、北大核心期刊,其复合影响因子达7.079,在审计与经济领域具有重要学术影响力。该刊以"国家审计理论建设专栏""审计理论研究""财务与会计研究"为核心栏目,2024年特别开设"中国审计学自主知识体系"专栏,重点收录习近平总书记关于审计工作重要论述、数字经济时代审计方法创新等前沿议题论文。

值得注意的是,该刊明确不收取任何审稿费和版面费,并对录用稿件支付稿酬,这在核心期刊中较为罕见。但投稿竞争激烈,近三年平均录用率仅8.7%,审稿周期约2-3个月,作者需提前做好时间规划。

查重率要求与学术规范

核心指标:10%-15%的查重红线

根据期刊隐性要求及近年投稿经验,《审计与经济研究》采用知网AMLCSMLC系统检测,重复率需控制在10%-15%。需特别注意:

  • 摘要、引言、结论等关键部分重复率需单独低于10%

  • 直接引用比例不超过全文5%,且需规范标注

  • 公式、图表数据需原创呈现,避免直接复制已有文献

降重实操技巧

  1. 语义改写:将"审计质量与企业绩效正相关"优化为"审计监督效能的提升对企业经营效率具有显著促进作用"

  2. 文献综述重构:采用"研究脉络+评述+创新点"三段式结构,避免简单罗列前人观点

  3. 数据可视化:将表格数据转化为趋势图,并添加原创性分析维度

  4. 术语解释:对"区块链审计""智能合约"等专业术语添加脚注说明,降低语义重复

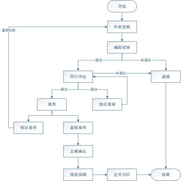
投稿流程与关键节点

完整流程解析

  1. 系统投稿:登录官网http://xbbjb.nau.edu.cn/sjyjjyj/ch/index.aspx,需上传匿名稿件(隐去作者信息)及单独的作者信息附件

  2. 编辑初审(7个工作日):检查格式、选题契合度,通过后进入外审

  3. 同行评议(45-60天):2-3位专家双盲评审,重点关注创新性、方法论严谨性

  4. 修改再审:约60%稿件需返修1-2次,修改周期通常为15天

  5. 主编终审(15天):决定最终录用或退稿

  6. 排版刊印:录用后2-3个月见刊,双月刊逢单月1日出版

论文投稿流程图表

状态查询与沟通技巧

  • 投稿后可通过系统实时查看进度,超过3个月未反馈可致电025-86585167咨询

  • 外审意见返回后,建议7天内提交修改稿,修改说明需逐条回应评审意见(采用"评审意见-修改说明-修改位置"三段式)

  • 若遇"修改后再审",需重点完善方法论部分,补充 robustness检验或案例数据

格式规范详解

结构要求(字数≥10000字)

  • 标题:主标题≤20字,可加副标题,如"国家审计与企业创新:机制路径与异质性分析——基于A股上市公司的实证研究"

  • 摘要:200字左右,包含研究目的、方法、结果、结论四要素,禁用"本文""作者"等主语

  • 关键词:4-6个,需包含1个《审计研究》2025年热点词(如"研究型审计""数据资产审计")

参考文献规范(GB/T 7714-2015顺序编码制)

期刊文章示例
[1] 李建发, 杨明. 国家治理导向的政府财务报告审计研究:现状与展望[J]. 审计与经济研究, 2025, 40(5): 1-12.

基金项目标注
基金项目:国家社会科学基金重点项目"国家审计服务国家治理现代化研究"(23AJY008)

2025年征稿重点与选题建议

优先录用方向

  1. 国家审计理论创新:习近平总书记关于审计工作重要论述的学理阐释、马克思主义审计观中国化研究

  2. 数字经济审计:大数据审计技术应用、智能合约审计风险防控、数据资产价值评估

  3. 新质生产力相关:审计促进科技自立自强、绿色金融审计、碳足迹审计方法

  4. 公司治理前沿:ESG信息披露与审计质量、混合所有制企业审计监督机制

选题避雷指南

  • 谨慎投稿纯综述类文章(近三年仅刊用2篇)

  • 案例研究需选择具有全国示范意义的典型案例(如央企审计整改、地方政府债务审计)

  • 实证论文样本量需≥3000观测值,且控制内生性问题

作者署名与基金标注

署名规范

  • 作者不超过5人,排序需体现实际贡献度

  • 需注明每位作者单位全称及邮编,如"南京审计大学会计学院,江苏南京 211815"

  • 通讯作者需提供邮箱和电话,建议为高级职称持有者

基金项目要求

  • 优先标注国家级基金(国家自科、社科),省部级项目需注明编号

  • 多个基金资助时按级别排序,如:
    基金项目:国家自然科学基金面上项目(72372066);教育部人文社科青年项目(23YJC790086)

常见退稿原因与应对策略

  1. 选题偏离:未契合期刊"审计+经济"交叉特色→投稿前参考近3期目录调整研究视角

  2. 方法缺陷:内生性处理不当→采用PSM-DID、工具变量法等高级计量方法

  3. 格式不规范:参考文献著录错误→使用NoteExpress等工具管理文献

  4. 创新不足:仅验证西方理论在中国情境的适用性→挖掘"制度差异""文化特质"等本土因素

2025年专栏征稿

"中国审计学自主知识体系"专栏持续征稿,要求:

  • 聚焦标识性概念构建(如"国家审计免疫系统论""审计治理效能")

  • 结合中国审计实践提出原创理论框架

  • 字数12000-15000字,投稿时需在系统备注"专栏投稿"

总结与建议

投稿《审计与经济研究》需把握"三高三严"原则:高创新性、高方法论、高现实意义严格控制查重率、严格遵循格式规范、严格回应评审意见。建议提前6-8个月准备,可先投递相关学术会议获取反馈。2025年期刊影响因子预计突破8.0,优质稿件将获得更快审稿通道和优先刊用机会。

本文基于公开信息及投稿经验整理,具体要求以期刊官网最新通知为准。建议投稿前参考2025年第1-2期已刊论文调整格式规范。


热点文章

12/02

2025

一、申报门槛:先过 “硬性条件筛选关”高级职称评审,就像一场职业攀登路上的高难度挑战,其申报门槛犹如层层关卡,拦住了不少人。只有成功跨过这些门槛,才有机会进入评审的核心环节。(一)学历资历:不同学历的年限 “时间表”学历和资历在高级职称评审中,就是你职业能力和经验的量化体现,是最基础的门槛。博士学历在评审中具有一定优势,取得中级职称后,只要从事专业工作满 2 年,就可以申报高级职称 。这就好...

11/11

2025

作为国家卫生健康委员会主管、人民卫生出版社主办的国家级医药卫生专业期刊,《中国临床医生杂志》是中国科技核心期刊,也是临床医生交流经验、发表研究成果的重要平台。2025年,该刊的影响因子已达2.64,在临床医学综合类期刊中位居前列。然而,许多临床医生在投稿过程中常常因不熟悉期刊要求而导致稿件被拒。本文将详细解析《中国临床医生杂志》2025年投稿指南,结合实例分享论文写作技巧,助您提高投稿成功率...

11/11

2025

作为国家卫生健康委员会主管、人民卫生出版社主办的国家级医学核心期刊,《中国临床医生杂志》创刊于1972年,是中国科技论文统计源期刊,在临床医学领域具有广泛影响力。本文将详细解析该杂志的投稿流程、格式规范及最新政策要求,帮助临床医生高效完成论文发表。投稿前准备在开始投稿前,需完成几项关键准备工作,这直接关系到稿件能否顺利进入审稿流程。首先要确认稿件方向是否符合期刊定位——该刊重点接收临床论著、...

11/10

2025

作为审计与经济领域的权威期刊,《审计与经济研究》是CSSCI来源期刊、全国中文核心期刊,在学术界具有重要影响力。本文将详细解析该刊的投稿规范、格式要求及查重标准,帮助作者提高投稿成功率。期刊基本信息与投稿准备《审计与经济研究》由南京审计大学主办,双月刊发行,主要发表审计学、会计学、经济学及管理学领域的高质量研究成果。该刊以"国家审计理论建设专栏"为特色,注重理论创新与实践价值的结合。根据官网...

11/07

2025

如何在《审计与经济研究》发表论文2025年《审计与经济研究》第5期的一组高被引论文引发学界关注:裴育教授团队关于国家审计与城乡融合发展的研究被引频次突破120次,王生年教授关于企业绿色化转型与审计费用关系的论文连续三个月位列下载榜首。这些成果背后,是对期刊选题偏好、方法论规范与审稿逻辑的精准把握。作为CSSCI来源期刊和全国中文核心期刊,《审计与经济研究》以其鲜明的"政策导向+方法创新"特色...

11/06

2025

期刊概况与投稿价值2025年,《审计与经济研究》作为南京审计大学主办的双月刊,已连续入选CSSCI来源期刊、北大核心期刊,其复合影响因子达7.079,在审计与经济领域具有重要学术影响力。该刊以"国家审计理论建设专栏""审计理论研究""财务与会计研究"为核心栏目,2024年特别开设"中国审计学自主知识体系"专栏,重点收录习近平总书记关于审计工作重要论述、数字经济时代审计方法创新等前沿议题论文。...

11/06

2025

作为审计与经济领域的核心期刊,《审计与经济研究》一直是众多学者发表研究成果的重要平台。这本由南京审计大学主办的双月刊,不仅是 CSSCI 来源期刊和北大核心期刊,还连续多年入选 "全国高校社科名刊"。2024 年数据显示,其复合影响因子达 8.306,综合影响因子 3.237,在经济类期刊中稳居前列。期刊核心信息速览《审计与经济研究》创刊于 1985 年,目前由南京审计大学主办,江苏省教育厅...

11/04

2025

《生态经济》杂志概述2025年2月,《生态经济》杂志发布严正声明,揭露了多起假冒官网和非法征稿事件。这一事件不仅反映出该刊的学术影响力,更凸显了其在生态经济领域的权威性。作为全球创办较早的生态经济研究类刊物,《生态经济》由云南教育出版社主办,中国生态经济学学会和中国环境科学学会环境经济学分会合办,是北大中文核心期刊、中国科技核心期刊,2024年复合影响因子达4.993,稳居生态经济领域前列。...

11/04

2025

北大核心《生态经济》杂志投稿常见退稿原因分析2025年《生态经济》杂志最新数据显示,该刊复合影响因子已达4.993,在生态经济领域稳居全国中文核心期刊前列。但与此同时,作者投稿的退稿率也居高不下,许多研究明明聚焦湿地保护、碳解锁效率等热点主题,却因细节问题被拒之门外。今天我们就结合期刊最新要求和真实案例,深度解析四大退稿雷区及规避策略。选题偏离期刊定位《生态经济》2025年第10期重点推出"...
免责声明:本网站非杂志社官网,仅提供有限的咨询服务。